放大器静态工作点的测量与调试

时间:2023-03-09来源:佚名

放大器静态工作点的测量与调试
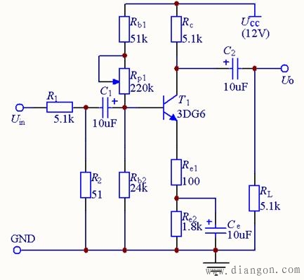
图1 单级放大电路
(1)静态工作点的测量
测量静态工作点目的是为了了解静态工作点选的是否合理。测量放大器的静态工作点,应在输入信号放大器静态工作点的测量与调试的情况下进行,即将放大器输入端与地端短接,然后分别测量晶体管的集电极电流放大器静态工作点的测量与调试以及各电极对地的电位放大器静态工作点的测量与调试放大器静态工作点的测量与调试放大器静态工作点的测量与调试。一般实验中,为了避免断开集电极,所以采用测量电压放大器静态工作点的测量与调试放大器静态工作点的测量与调试,然后算出放大器静态工作点的测量与调试的方法,例如,只要测出放大器静态工作点的测量与调试,即可用
放大器静态工作点的测量与调试算出放大器静态工作点的测量与调试(也可根据放大器静态工作点的测量与调试,由放大器静态工作点的测量与调试确定放大器静态工作点的测量与调试),
同时也能算出UBE=UB-UE,UCE=UC-UE。
若计算出UCE<0.3 V,则三极管已饱和,若测出UCE≈UCC,则说明三极管已截止,对于线性放大电路,这种静态工作点是不合适的,必须对它进行调整,否则放大后的信号会产生严重的非线性失真。
(2)静态工作点的调试
放大器静态工作点的调试是指对管子集电极电流放大器静态工作点的测量与调试(或UCE)的调整与测试。
静态工作点是否合适,对放大器的性能和输出波形都有很大影响。如工作点偏高,放大器在加入交流信号以后易产生饱和失真,此时uO的负半周将被削底,如图2(a)所示;如工作点偏低则易产生截止失真,即uO的正半周被缩顶(一般截止失真不如饱和失真明显),如图2(b)所示。这些情况都不符合不失真放大的要求。所以在选定工作点以后还必须进行动态调试,即在放大器的输入端加入一定的输入电压ui,检查输出电压uO的大小和波形是否满足要求。如不满足,则应调节静态工作点的位置。

放大器静态工作点的测量与调试
(a) (b)
图2 静态工作点对uO波形失真的影响

改变电路参数UCC,RC,Rb或Rb1,Rb2都会引起静态工作点的变化,如图3所示。但通常多采用调节偏置电阻Rb1的方法来改变静态工作点。
放大器静态工作点的测量与调试
图3 电路参数对静态工作点的影响
最后还要说明的是,上面所说的工作点“偏高”或“偏低”不是绝对的,应该是相对信号的幅度而言,如输入信号幅度很小,即使工作点较高或较低也不一定会出现失真。所以确切地说,产生波形失真是信号幅度与静态工作点设置配合不当所致。如需满足较大信号幅度的要求,静态工作点最好尽量靠近交流负载线的中点。

    热销商品

    加厚abs安全帽电工建筑工地程施工领导监理透气防砸头盔可印字V型

    这款加厚ABS安全帽专为电工、建筑工地施工人员、领导及监理设计,采用高强度ABS工程塑料,抗冲击、防砸性能优异,有效保障头部安全。帽体加厚设计,增强耐用性与防护等级...
    5.8

    水口钳高硬度模型剪钳电子钳工业级口水剪斜嘴钳偏口斜口专用钳子

    水口钳高硬度模型剪钳是一款工业级精密工具,专为电子、模型制作及精细作业设计。采用优质高碳钢材质,经热处理工艺打造,具备卓越的硬度和耐磨性,可轻松剪切金属引脚、...
    4.8

    170电子剪钳II 如意斜口钳 工业斜嘴钳水口钳 模型剪塑胶钳尖嘴钳

    170电子剪钳II如意斜口钳是一款专业级精密工具,集工业斜嘴钳、水口钳、模型剪、塑胶钳与尖嘴钳功能于一体,适用于电子维修、模型制作、手工艺及精密作业。其采用优...
    4.5

    安全帽国标工地加厚施工领导透气安全头盔建筑工程监理免费印字

    本款安全帽严格遵循国家GB 2811-2019标准,专为建筑工程、工地施工及监理人员设计。采用高强度ABS工程塑料,加厚壳体有效抗冲击,保障头部安全。帽体轻盈透气,内置可调...
    10

    包邮三角型简易螺丝刀三角十字螺丝刀螺丝批改锥起子五金工具5mm

    这款5mm三角型简易螺丝刀,专为拧紧或拆卸三角形螺丝设计,适用于电子维修、家电维护及精密仪器装配等场景。采用优质合金钢材质,刀头硬度高、耐磨损,确保长久使用不变...
    3.64

    网站栏目