L298N电机驱动电路
|
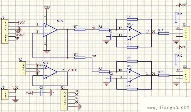
1、工作原理分析: 在步进电机驱动模块中,采用了带光耦隔离,抗干扰能力强的TLP521作为隔离电流保护芯片,其中L297的17脚通过给高低电平来控制步进电机的正反转,而18脚为步进时钟输入端,控制每个步数的时间增量,19脚步进电机的半步或者整步的选择,10脚为使能控制端,来控制电机的启停,而经过内部包含 4 信道逻辑驱动电路、高压、大电流双 H 桥式驱动器L298来控制电机的正反转;利用L298实现电机驱动及其正反转,并采用二极管进行续流保护,利用7805提供5v电源给控制器和l298芯片供电,这个电路在工作时间长的情况下容易发热,造成电路不稳定性缺点。 主要功能特点是: 关键芯片:L298N 双H 桥直流/步进电机驱动芯片 L298N 芯片工作电压:DC 4.5~5.5V。 电机驱动电源电压DC 5--35V。 电源输入正常时有LED 灯指示。 PCB尺寸:4.4*5.0cm 最大输出电流2A(瞬间峰值电流3A),最大输出功率25W。 输出正常时电机运转有LED 灯指示。 具有二极管续流保护。 可单独控制2台直流电机或1台两相4 线(或6 线)步进电机。 可以采用并联接法控制一台高达3A 的直流电机。 可实现电机正反转。 2. 模拟电路PWM的实现 上图为一个使用游戏手柄或者航模摇杆上的线性电位器(或线性霍尔元件)控制两个底盘驱动电机的PWM生成电路。J1是手柄的插座,123和456分别是 x,y两个方向的电位器。U1B提供半电源电压,U1A是电压跟随。x,y分量经过合成成为控制左右轮两个电机转速的电压信号。在使用中,让L= (x 1)y/(x 1.4),R=(x-1)y/(x-0.6),经过试验有不错的效果(数字只是单位,不是电压值)。经过U1C和U1D组成的施密特振荡器把电压转换为相应的PWM信号,用来控制功率驱动电路。以U1D为例,R1,R2组成有回差的施密特电路,上下门限受输入电压影响,C1和R3组成延时回路,如此形成振荡的脉宽受输入电压控制。Q1,Q2是三极管,组成反相器,提供差分的控制信号。具体振荡过程参见对555振荡器的分析。 |











