避雷器的分类

时间:2023-03-09来源:佚名

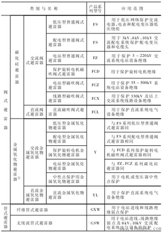
避雷器的用途和分类见表。
避雷器的分类

① 又称氧化锌避雷器。

    相关阅读

    配电网关键技术及应用——不停电作业技术

    目前,我国配电作业是以停电作业为主、不停电作业为辅。供电企业开展不停电作业,可以避免配电设备因检修等工作导致的停电,大幅提高供电可靠性,在增加供电量的同时为企业增...
    2023-07-05
    配电网关键技术及应用——不停电作业技术

    一例简单的功率变换电路及原理说明

    有关电子电路的知识,一例功率变换电路,介绍了MOS管的工作原理,常见MOS管的工作原理图,并介绍了推挽式功率变换电路和有驱动变压器的功率变换电路,下面与电工之友小编一起来...
    2023-04-08
    一例简单的功率变换电路及原理说明

    PLC晶体管/继电器输出的区别及注意事项

    1. 负载电压、电流类型不同 负载类型:晶体管只能带直流负载,而继电器 带交、直流负载均可。 电流:晶体管电流 0.2A-0.3A ,继电器 2A 。 电压:晶体管可接直流 24V (一般最大在直流...
    2023-03-21

    关于电厂那些事——台风天“顶风”值班,16小时坚持不懈

    我想在广东的都应该还记得18年9月份的 机组设备运行正常还一切好说,一旦设备存在问题,你根本忙不过来,危险时时存在啊!这个就不吐槽先,改天再专门写一篇聊聊。 汽机房 下面...
    2023-07-05
    关于电厂那些事——台风天“顶风”值班,16小时坚持不懈

    MLCC端电极制备工艺的研究分析

    前 言 多层瓷介电容器(MLCC,Multi - Layer Ceramic Capacitors) 作为主要的基础元件之一,市场需求巨大,在军用、民用等各种电子装备中得到广泛应用,它是电子技术尤其是表面组装技术(S...
    2023-03-31
    MLCC端电极制备工艺的研究分析

    热销商品

    加厚abs安全帽电工建筑工地程施工领导监理透气防砸头盔可印字V型

    这款加厚ABS安全帽专为电工、建筑工地施工人员、领导及监理设计,采用高强度ABS工程塑料,抗冲击、防砸性能优异,有效保障头部安全。帽体加厚设计,增强耐用性与防护等级...
    5.8

    水口钳高硬度模型剪钳电子钳工业级口水剪斜嘴钳偏口斜口专用钳子

    水口钳高硬度模型剪钳是一款工业级精密工具,专为电子、模型制作及精细作业设计。采用优质高碳钢材质,经热处理工艺打造,具备卓越的硬度和耐磨性,可轻松剪切金属引脚、...
    4.8

    170电子剪钳II 如意斜口钳 工业斜嘴钳水口钳 模型剪塑胶钳尖嘴钳

    170电子剪钳II如意斜口钳是一款专业级精密工具,集工业斜嘴钳、水口钳、模型剪、塑胶钳与尖嘴钳功能于一体,适用于电子维修、模型制作、手工艺及精密作业。其采用优...
    4.5

    安全帽国标工地加厚施工领导透气安全头盔建筑工程监理免费印字

    本款安全帽严格遵循国家GB 2811-2019标准,专为建筑工程、工地施工及监理人员设计。采用高强度ABS工程塑料,加厚壳体有效抗冲击,保障头部安全。帽体轻盈透气,内置可调...
    10

    包邮三角型简易螺丝刀三角十字螺丝刀螺丝批改锥起子五金工具5mm

    这款5mm三角型简易螺丝刀,专为拧紧或拆卸三角形螺丝设计,适用于电子维修、家电维护及精密仪器装配等场景。采用优质合金钢材质,刀头硬度高、耐磨损,确保长久使用不变...
    3.64

    网站栏目