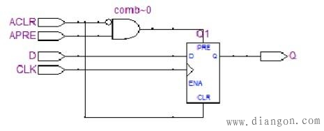
异步清零,异步置位触发器
LIBRARY IEEE;
USE IEEE.STD_LOGIC_1164.ALL;
ENTITY Dchu IS
PORT (
CLK : IN STD_LOGIC;
ACLR : IN STD_LOGIC;
APRE : IN STD_LOGIC;
D : IN STD_LOGIC;
Q :OUT STD_LOGIC
);
END;
ARCHITECTURE FFQ OF Dchu IS
SIGNAL
Q1:STD_LOGIC;
BEGIN
PROCESS (APRE,ACLR,CLK,Q1)
BEGIN
IF ACLR='1' THEN
Q1<='0';
ELSIF APRE='1'
THEN Q1<='1';
ELSIF CLK'EVENT AND CLK='1'
THEN Q1<=D;
END IF;
END PROCESS;
Q<=Q1; END FFQ;

同步清零触发器

|