PCB过孔元件的电气属性
时间:2023-03-10来源:佚名
|
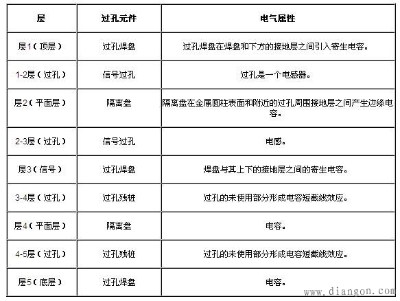
如表格1所示,我们来仔细看一看每个过孔元件的电气属性。
表1:图1中显示的过孔元件的电气属性 一个简单过孔是一系列的π型网络,它由两个相邻层内构成的电容-电感-电容 (C-L-C) 元件组成。表格2显示的是过孔尺寸的影响。
表2:过孔尺寸的直观影响 通过平衡电感与寄生电容的大小,可以设计出与传输线具有相同特性阻抗的过孔,从而变得不会对电路板运行产生特别的影响。还没有简单的公式可以在过孔尺寸与C和L元件之间进行转换。3D电磁 (EM) 场解算程序可以根据PCB布局布线中使用的尺寸来预测结构阻抗。通过重复调整结构尺寸和运行3D仿真,可优化过孔尺寸,来实现所需阻抗和带宽要求。 |






