LM384的原理电路

时间:2023-03-11来源:佚名
LM384的原理电路

LM384的原理电路
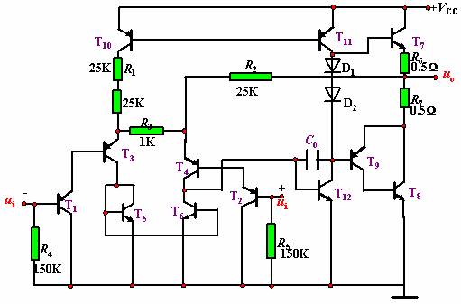
1. 晶体管T1~T4构成复合管差动输入级,T5和T6构成镜像电流源作为有源负载。差动输入解决了零漂的问题,并且输入电阻很大。
2. T12组成共射中间级,T10、T11构成有源负载,这一级的主要作用是提高放大倍数。
3. T7、T8、T9和D1、D2组成互补对称输出级。

LM384的原理电路

LM384的外部接线

    相关阅读

    分享一个双晶体管嗡嗡声去除电路

    只需组合等量的反相位嗡嗡声,就可以显着消除音频信号中的嗡嗡声。 在上面所示的嗡嗡声去除器电路中,两个晶体管都可以是廉价的低增益或高增益品种。 预设VR1可以与预设VR2一起...
    2023-06-05
    分享一个双晶体管嗡嗡声去除电路

    电力规范低压配电网建设标准的案例分析

    有关电力规范低压配电网建设标准的案例分析,低压配电网是电力网的重要组成部分,是对低压用电客户供电的直接环节,要提高低压配电网管理工作的水平。 电力规范低压配电网建设...
    2022-12-10

    电力系统负荷分类及对电压影响

    电力系统负荷 分类及对电压影响 电力系统中负荷的变动以及由此引起的变电所 母线 的电压变动,分为两类: 一类是由生产、生活和气象变化引起的负荷功率的变化。 电工技术之家...
    2022-12-06

    低压配电系统中性线连续性的重要性

    1、中性线的作用 在三相电源 对称情况下,可以根据中性点位移的情况来判断负载端不对称的程度。当中性点的位移较大时,会造成负载端的相电压严重不对称,从而可能使负载的工作...
    2023-03-13
    低压配电系统中性线连续性的重要性

    电动机保护器怎么选型?电机保护器类型与选型方法

    有关电动机 保护器如何选型的方法,与电动机保护器选型有关的条件,低压电动机保护器的常见类型,保护器类型在电动机工作条件下的选择,以及保护器主电流的接线方式与工作电源...
    2022-12-11
    电动机保护器怎么选型?电机保护器类型与选型方法

    热销商品

    加厚abs安全帽电工建筑工地程施工领导监理透气防砸头盔可印字V型

    这款加厚ABS安全帽专为电工、建筑工地施工人员、领导及监理设计,采用高强度ABS工程塑料,抗冲击、防砸性能优异,有效保障头部安全。帽体加厚设计,增强耐用性与防护等级...
    5.8

    水口钳高硬度模型剪钳电子钳工业级口水剪斜嘴钳偏口斜口专用钳子

    水口钳高硬度模型剪钳是一款工业级精密工具,专为电子、模型制作及精细作业设计。采用优质高碳钢材质,经热处理工艺打造,具备卓越的硬度和耐磨性,可轻松剪切金属引脚、...
    4.8

    170电子剪钳II 如意斜口钳 工业斜嘴钳水口钳 模型剪塑胶钳尖嘴钳

    170电子剪钳II如意斜口钳是一款专业级精密工具,集工业斜嘴钳、水口钳、模型剪、塑胶钳与尖嘴钳功能于一体,适用于电子维修、模型制作、手工艺及精密作业。其采用优...
    4.5

    安全帽国标工地加厚施工领导透气安全头盔建筑工程监理免费印字

    本款安全帽严格遵循国家GB 2811-2019标准,专为建筑工程、工地施工及监理人员设计。采用高强度ABS工程塑料,加厚壳体有效抗冲击,保障头部安全。帽体轻盈透气,内置可调...
    10

    包邮三角型简易螺丝刀三角十字螺丝刀螺丝批改锥起子五金工具5mm

    这款5mm三角型简易螺丝刀,专为拧紧或拆卸三角形螺丝设计,适用于电子维修、家电维护及精密仪器装配等场景。采用优质合金钢材质,刀头硬度高、耐磨损,确保长久使用不变...
    3.64

    网站栏目