常用压力检测仪表
|
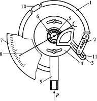
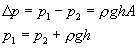
1.液柱式压力计 应用液柱测量压力的方法是以流体静力学原理为基础的。一般是采用充有水或水银等液体的玻璃U形管、单管或斜管进行压力测量的,其结构形式如图3-2所示。 (1)U形管压力计 图1(a)所示的u形管是用来测量压力和压差的仪表。在u形管两端接入不同压力P1,和P2时,根据流体静力平衡原理可知,u形管两边管内液柱差危与被测压力P1和P2的关系为
式中,A为U形管内孔截面积;ρ为U形管内工作液的密度;g为重力加速度。 由上式可求得两压力的差值△p或在已知一个压力的情况下(例如压力P2),求出另一压力值。
可见U形管内的液柱差h与被测压差或压力成正比,因此被测压差或压力可以用工作液高度h的大小来表示。
图1 液柱式压力计 (2)单管压力计 u形管压力计中h需两次读数,读数误差较大。为了减小读数误差,可以采用单管压力计。 单管压力计如图1(b)所示,它相当于将u形管的一端换成一个大直径的容器,测压原理与u形管相同。当大容器一侧通入被测压力Pl,管一侧通入大气压P2时,满足下列关系
式中,h为两液面的高度差;hl为玻璃管内液面上升高度;h2为大容器内液面下降高度;d为玻璃管直径;D为大容器直径。由于D>>d,故d2/D2可以忽略不计,即h2的变化可以忽略不计,故
管内工作液面上升的高度h即可表示被测压力的大小。 (3)斜管压力计 用u形管或单管压力计来测量微小的压力时,因为液柱高度变化很小,读数困难,为了提高灵敏度,减小误差,可将单管压力计的玻璃管制成斜管,如图1(c)所示。大容器通入被测压力P1,斜管通大气压力P2,则△p与液柱之间的关系仍然与式(4)相同,
式中,L为斜管内液柱的长度;α为斜管倾斜角。 由于L>h,所以斜管压力计比单管压力计更灵敏,可以提高测量精度。 2.弹性压力计 当被测压力作用于弹性元件时,弹性元件便产生相应的弹性变形(即机械位移)。根据变形量的大小,可以测得被测压力的数值。 弹性压力计的组成如图2所示。弹性元件是核心部分,其作用是感受压力并产生弹性变形,弹性元件采用何种形式要根据测量要求选择和设计;在弹性元件与指示机构之间是变换放大机构,其作用是将弹性元件的变形进行变换和放大;指示机构(如指针与刻度标尺)用于给出压力示值;调整机构用于调整零点和量程。
图2 弹性压力计组成框图 (1)弹性元件 同样的压力下,不同结构、不同材料的弹性元件会产生不同的弹性变形。常用的弹性元件有弹簧管、波纹管、薄膜等,如表1所示。其中波纹膜片和波纹管多用于微压和低压测量;单圈和多圈弹簧管可用于高、中、低压或真空度的测量。 表1 弹性元件的结构和特性(点击下图)
弹性元件常用的材料有铜合金、弹性合金、不锈钢等,各适用于不同的测压范围和被测介质。近来半导体硅材料得到了更多的应用。各种弹性元件组成了多种型式的弹性压力计,它们通过各种传动放大机构直接指示被测压力值。这类直读式测压仪表有弹簧管压力计、波纹管差压计、膜盒式压力计等。 (2)弹簧管压力计 弹簧管式压力计是工业生产上应用很广泛的一种直读式测压仪表,以单圈弹簧管结构应用最多。其一般结构如图3所示。 被测压力由接口引入,使弹簧管自由端产生位移,通过拉杆使扇形齿轮逆时针偏转,并带动啮合的中心齿轮转动,与中心齿轮同轴的指针将同时顺时针偏转,并在面板的刻度标尺上指示出被测压力值。通过调整螺钉可以改变拉杆与扇形齿轮的接合点位置,从而改变放大比,调整仪表的量程。转动轴上装有游丝,用以消除两个齿轮啮合的间隙,减小仪表的变差。直接改变指针套在转动轴上的角度,就可以调整仪表的机械零点。 弹簧管压力计结构简单,使用方便,价格低廉,测压范围宽,应用十分广泛。一般弹簧管压力计的测压范围为-105~109Pa,精度最高可达±0.1%。 (3)弹性压力计信号远传方式 弹性压力计可以在现场指示,但是许多情况下要求将信号远传至控制室。一般可以在已有的弹性压力计结构上增加转换部件,实现信号的远距离传送。弹性压力计信号多采用电远传方式,即把弹性元件的变形或位移转换为电信号输出。常见的转换方式有电位计式、霍尔元件式、电感式、差动变压器式等,图4给出两种电远传弹性压力计结构原理。
图3 弹簧管压力计结构
(a)电位器式 (b)霍尔元件式 图4 弹性压力计信号电远传方式原理 图4(a)为电位器式,在弹性元件的自由端处安装滑线电位器,滑线电位器的滑动触点与自由端连接并随之移动,自由端的位移就转换为电位器的电信号输出。这种远传方法比较简单,可以有很好的线性输出,但是滑线电位器的结构可靠性较差。 图4(b)为霍尔元件式,其转换原理基于半导体材料的霍尔效应。由半导体材料制成的片状霍尔元件固定在弹性元件的自由端,并处于两对磁场方向相反的磁极组件构成的线性不均匀磁场的间隙中。(http://www.gdzrlj.com/版权所有)霍尔元件被自由端带动在不均匀磁场中移动时,将感受不同的磁场强度。若在霍尔元件的两端通以恒定电流,则在垂直于磁场和电流方向的另两侧将产生霍尔电势,此输出电势即对应于自由端位移,从而给出被测压力值。这种仪表结构简单,灵敏度高,寿命长,但对外部磁场敏感,耐振性差。 3.力平衡式压力计 力平衡式压力计采用反馈力平衡的原理,反馈力的平衡方式可以是弹性力平衡或电磁力平衡等。力平衡式压力计的基本构成如图5所示,被测压力或压差作用于弹性敏感元件上,弹性敏感元件感受压力作用并将其转换为位移或力,并作用于力平衡系统,力平衡系统受力后将偏离原有的平衡状态;由偏差检测器输出偏差值至放大器;放大器将信号放大并输出电流(或电压)信号,电流信号控制反馈力或力矩发生机构,使之产生反馈力;当反馈力与作用力平衡时,仪表处于新的平衡状态;显示机构可输出与被测压力或压差相对应的信号。
图5 力平衡式压力计的基本框图 图6是一种弹性力平衡式压力测量系统的原理示意图。它由弹性敏感元件(测压波纹管)、杠杆、差动电容变换器、伺服放大器A、伺服电机M、减速器和反馈弹簧等元部件组成。 被测压力P1、P2分别导入波纹管和密封壳体内,测压波纹管将压力差转换为集中力Fp使杠杆转动,差动电容变换器的动极片偏离零位,电桥输出电压uc,其幅值与杠杆的转角成比例,而相位与杠杆偏转的方向(即压力差的方向) 相对应。电压uc经伺服放大器放大后,驱动伺服电机转动,经减速器后,一方面带动输出轴转动,指示出杠杆转角的大小;另一方面使螺栓转动,从而压缩和拉长反馈弹簧(螺栓使弹簧产生的位移量为x),改变反馈弹簧施加在杠杆上的力Fxs。当集中力Fp产生的力矩与反馈力Fxs产生的力矩相平衡时,系统处于平衡状态。由于反馈力Fxs与压力差△p=P1-P2产生的集中力Fp成比例,则弹簧的位移x与压力差△p所产生的集中力Fp成比例,故输出轴转角β与压力差△p成比例。
图6 弹性力平衡式压力测量系统的原理 4.压力传感器 能够测量压力并提供远传电信号的装置统称为压力传感器。压力传感器是压力检测仪表的重要组成部分,其结构型式多种多样,常见的型式有应变式、压阻式、电容式、压电式、振频式压力传感器等。此外还有光电式、光纤式、超声式压力传感器等。采用压力传感器可以直接将被测压力变换成各种形式的电信号,便于满足自动化系统集中检测与控制的要求,因而在工业生产中得到广泛应用。 (1)应变式压力传感器 应变式压力传感器是一种通过测量各种弹性元件的应变来间接测量压力的传感器。根据制作材料的不同,应变元件可以分为金属和半导体两大类。应变元件的工作原理基于导体和半导体的“应变效应”,即当导体和半导体材料发生机械变形时,其电阻值将发生变化。电阻值的相对变化与应变有以下关系:
式中,ε为材料的应变;K为材料的电阻应变系数,即单位应变引起的电阻相对变化量。金属材料的K值约为2~6,半导体材料的K值可达60~180。 金属电阻应变片主要有丝式应变片和箔式应变片两种结构。如图7所示。 丝式应变片由金属丝栅(亦称敏感栅)、基底、引线、保护膜等组成。敏感栅一般采用直径0.015~0.05mm的金属丝,用粘合剂固定在厚0.02~0.04mm的纸或胶膜基底上。引线是由直径0.1~0.2mm低阻镀锡铜线制成,用于将敏感栅与测量电路相连。
图7 电阻应受片结构 箔式应变片的敏感栅是用厚度为0.003~0.01mm的金属箔经光刻、腐蚀等工艺制成的。优点是表面积与截面积之比大,散热条件好,能承受较大电流和较高电压,因而输出灵敏度高,并可制成各种需要的形状,便于大批量生产。由于上述优点,它已逐渐取代丝式应变式。 应变片与弹性元件的装配可以采用粘贴式或非粘贴式,在弹性元件受压变形的同时应变片亦发生应变,其电阻值将有相应的改变。粘贴式应变压力计可采用1、2或4个特性相同的应变元件,粘贴在弹性元件的适当位置上,并分别接入电桥的桥臂,则电桥输出信号可以反映被测压力的大小。(http://www.gdzrlj.com/版权所有)为了提高测量灵敏度,通常采用两对应变片,并使相对桥臂的应变片分别处于接受拉应力和压应力的位置。 应变式压力传感器所用弹性元件可根据被测介质和测量范围的不同而采用各种型式,常见的有圆膜片、弹性梁、应变筒等。图8给出几种弹性元件和应变式压力传感器的结构及电桥式测量电路示意图。
图8 应变式压力传感器 (2)压阻式压力传感器 固体受力后电阻率发生变化的现象称为压阻效应。压阻式压力传感器是基于半导体材料(单晶硅)的压阻效应原理制成的传感器,它是利用集成电路工艺直接在硅平膜片上按一定晶向制成扩散压敏电阻,当硅膜片受压时,膜片的变形将使扩散电阻的阻值发生变化。硅膜片上的扩散电阻通常构成桥式测量电路,相对的桥臂电阻是对称布置的,电阻变化时,电桥输出电压与膜片所受压力成对应关系。 图9为一种压阻式压力传感器的结构示意图,硅膜片在圆形硅杯的底部,其两边有两个压力腔,分别输入被测差压或被测压力与参考压力。高压腔接被测压力,低压腔与大气连通或接参考压力。膜片上的两对电阻中,一对位于受压应力区,另一对位于受拉应力区,当压力差使膜片变形,膜片上的两对电阻阻值发生变化,使电桥输出相应压力变化的信号。为了补偿温度效应的影响,一般还可在膜片上沿对压力不敏感的晶向生成一个电阻,这个电阻只感受温度变化,可接入桥路作为温度补偿电阻,以提高测量精度。
图9 压阻式压力传感器 压阻式压力传感器的特点是灵敏度高,频率响应高;测量范围宽,可测低至10Pa和微压到高至60MPa的高压;精度高,工作可靠,其精度可达±0.2%~0.02%;易于微小型化,目前国内生产出直径ф1.8~ф2mm的压阻式压力传感器。 (3)压电式压力传感器 某些电介质沿着某一个方向受力而发生机械变形(压缩或伸长)时,其内部将发生极化现象,而在其某些表面上会产生电荷。当外力去掉后,它又会重新回到不带电的状态,此现象称为“压电效应”。常用的压电材料有天然的压电晶体(如石英晶体)和压电陶瓷(如钛酸钡)两大类,它们的压电机理并不相同,压电陶瓷是人造多晶体,压电常数比石英晶体高,但机械性能和稳定性不如石英晶体好。它们都具有较好特性,均是较理想的压电材料。 压电式压力传感器是利用压电材料的压电效应将被测压力转换为电信号的。由压电材料制成的压电元件受到压力作用时产生的电荷量与作用力之间呈线性关系。即 Q=kSp (7) 式中,Q为电荷量;k为压电常数;S为作用面积;p为压力。通过测量电荷量可知被测压力大小。 图10为一种压电式压力传感器的结构示意图。压电元件夹于两个弹性膜片之间,压电元件的一个侧面与膜片接触并接地,另一侧面通过引线将电荷量引出。被测压力均匀作用在膜片上,使压电元件受力而产生电荷。电荷量一般用电荷放大器或电压放大器放大,转换为电压或电流输出,输出信号与被测压力值相对应。 除在校准用的标准压力传感器或高精度压力传感器中采用石英晶体做压电元件外,一般压电式压力传感器的压电元件材料多为压电陶瓷,也有用高分子材料或复合材料的。 更换压电元件可以改变压力的测量范围;在配用电荷放大器时,可以用将多个压电元件并联的方式提高传感器的灵敏度;在配用电压放大器时,可以用将多个压电元件串联的方式提高传感器的灵敏度。 压电式压力传感器体积小,结构简单,工作可靠;测量范围宽,可测100MPa以下的压力;测量精度较高;频率响应高,可达30kHz,是动态压力检测中常用的传感器,但由于压电元件存在电荷泄漏,故不适宜测量缓慢变化的压力和静态压力。
图10 压电式压力传感器结构示意图 (4)电容式压力传感器 电容式压力传感器采用变电容测量原理,将由被测压力引起的弹性元件的位移变化转变为电容的变化,用测量电容的方法测出电容量,便可知道被测压力的大小。 根据平行板电容器的电容量表达式
式中,ε为电容极板间介质的介电常数;A为两平行板相对面积;d为两平行板间距。 由式(8)可知,改变A、d、ε其中任意一个参数都可以使电容量发生变化,在实际测量中,大多采用保持其中两个参数不变,而仅改变A或d一个参数的方法,把参数的变化转换为电容量的变化。因此,电容量的变化与被测参数的大小成比例。 差动变极距式电容压力传感器 改变电容两平行板间距d的测量方式有较高的灵敏度,但当位移较大时非线性严重。采用差动电容法可以改善非线性,提高灵敏度,并可减小因ε受温度影响引起的不稳定性。图11是一种电容式差压传感器示意图。左右对称的不锈钢基座内有玻璃绝缘层,其内侧的凹形球面上除边缘部分外镀有金属膜作为固定电极,中间被夹紧的弹性膜片作为可动测量电极,左、右固定电极和测量电极经引线引出,从而组成了两个电容器。不锈钢基座和玻璃绝缘层中心开有小孔,不锈钢基座两边外侧焊上了波纹密封隔离膜片,这样测量电极将空间分隔成左、右两个腔室,其中充满硅油。当隔离膜片感受两侧压力的作用时,通过硅油将差压传递到弹性测量膜片的两侧从而使膜片产生位移。电容极板间距离的变化,将引起两侧电容器电容值的改变。 对于差动平板电容器,其电容变化与板间距离变化的关系可表示为
图11 电容式差压传感器 图12 变面积式电容压力传感器 式中,c0为初始电容值;d0为极板间初始距离;Δd为距离变化量。 此电容量的变化经过适当的变换器电路,可以转换成反映被测差压的标准电信号输出。 这种传感器结构坚实,灵敏度高,过载能力大;精度高,其精度可达±0.25%~±0.05%;可以测量压力和差压。 ②变面积式电容压力传感器 图12所示为一种变面积式电容压力传感器。被测压力作用在金属膜片上,通过中心柱和支撑簧片,使可动电极随簧片中心位移而动作。可动电极与固定电极均是金属同心多层圆筒,断面呈梳齿形,其电容量由两电极交错重叠部分的面积所决定。固定电极与外壳之间绝缘,可动电极则与外壳导通。压力引起的极间电容变化由中心柱引至适当的变换器电路,转换成反映被测压力的电信号输出。 金属膜片为不锈钢材质,膜片后设有带波纹面的挡块,限制膜片过大变形,以保护膜片在过载时不至于损坏。膜片中心位移不超过0.3 mm,膜片背面为无硅油的封闭空间,不与被测介质接触,可视为恒定的大气压,故仅适用于压力测量,而不能测量压差。 (5)谐振式压力传感器 谐振式压力传感器是靠被测压力所形成的应力改变弹性元件的谐振频率,通过测量频率信号的变化来检测压力。这种传感器特别适合与计算机配合使用,组成高精度的测量控制系统。根据谐振原理可以制成振筒、振弦及振膜式等多种型式的压力传感器。 ①振筒式压力传感器 振筒式压力传感器的感压元件是一个薄壁金属圆筒,圆柱筒本身具有一定的固有频率,当筒壁受压张紧后,其刚度发生变化,固有频率相应改变。在一定的压力作用下,变化后的振筒频率可以近似表示为
式中,fp为受压后的振筒频率;f0为固有频率;α为结构系数;P为被测压力。 传感器由振筒组件和激振电路组成,如图13所示。振筒用低温度系数的恒弹性材料制成,一端封闭为自由端,开口端固定在底座上,压力由内侧引入。绝缘支架上固定着激振线圈和检测线圈,二者空间位置互相垂直,以减小电磁耦合。激振线圈使振筒按固有的频率振动,受压前后的频率变化可由检测线圈检出。
图13 振筒式压力传感器 此种仪表体积小,输出频率信号,重复性好,耐振;精度高,其精度为±0.1%和±0.01%;适用于气体压力测量。 ②振膜式压力传感器 振膜式压力传感器结构如图14(a)所示。振膜为一个平膜片,且与环形壳体做成整体结构,它和基座构成密封的压力测量室,被测压力P经过导压管进入压力测量室内。参考压力室可以通大气用于测量表压,也可以抽成真空测量负压。装于基座顶部的电磁线圈作为激振源给膜片提供激振力,当激振频率与膜片固有频率一致时,膜片产生谐振。(http://www.gdzrlj.com/版权所有)没有压力时,膜片是平的,其谐振频率为fn;当有压力作用时,膜片受力变形,其张紧力增加,则相应的谐振频率也随之增加,频率随压力变化且为单值函数关系。
图14 振膜式压力传感器 在膜片上粘贴有应变片,它可以输出一个与谐振频率相同的信号。此信号经放大器放大后,再反馈给激振线圈以维持膜片的连续振动,构成一个闭环正反馈自激振荡系统。如图14(b)所示。 |
(1)
(2)
(3)
,式(3)可写成
(4)
(5)




(6)



(8)
(9)
(10)









