自激式开关稳压电源工作原理
|
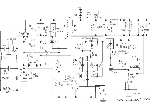
自激式开关稳压电源工作原理 如下图所示: 图1 开关电源的工作原理图 开关电源的工作原理如图1所示,输入电压为AC220v,50Hz的交流电,经过滤波,再由整流桥整流后变为直流,通过控制电路中开关管的导通和截止使高频变压器的一次测产生低压高频电压,经由小功率高频变压器藕合到二次测,再经整流滤波,得到直流电压输出。为了使输出电压稳定,用了TL431取样,将误差经光耦合放大,通过PWM来控制开关管的导通与截止时间(即占空比),使得输出电压保持稳定。 开关电源的设计 开关电源电路图如图2所示。在此功率转换电路中,采用单端反激式变换器,单端是因为其高频变压器的磁芯只工作在第一象限。按变压器的副边开关整流器二极管的接线方式不同,单端变换器可分为两种:正激式与反激式。原边主功率开关管与副边整流管的开关状态相反(开关管导通时,副边的整流二极管截止)称为单端反激式。当原边加到高电平激励脉冲使Q1导通,直流输入高频变压器的原边两端,此时因副边是上负下正,使整流二极管截止;当驱动脉冲为低电平使Q1截止,原边两端极性反向,使副边绕组两端变为上正下负,则整流二极管被正向导通,此后变压器副边的磁能向负载释放。因此单端反激式变换器只是在原边Q1导通时储存能量,当它截止时才向负载释放,故高频变压器在开关过程中,既起变压隔离作用,又是电感储能元件。 图2 开关电源电路图 在交流电源的输入端接入的电磁干扰滤波器,由共模扼流圈L1、C2和C3构成,C2和C3的中点应接地,用来抑制共模干扰。C1用来滤波,滤除串模干扰,电容量较大。鉴于开关管BU508A在关断的瞬间,高频变压器的漏感会产生尖峰电压,利用C8、R3和D1组成钳位电路,C9的作用是滤除开关管集电极的尖峰电压,决定自动重启动频率,C9和R4一起对控制回路进行补偿,同时C9和R4还起原边快速复位的作用,能有效的保护开关管不被损坏。 1 开关电源的开关控制部分 开关电源其核心是开关控制部分,主要工作过程是通过图2中B点和C点电压的高低来控制主功率开关管 Q1导通和截止的时间(即占空比的大小)。当Q1截止时A点为高电平,C5对Q1放电,使B点电位迅速提高,使开关管Q1基极电位高于发射极,因而Q1饱和导通,并对C5进行充电。而此时的电流为变压器原边电流与Q1导通时的电流之和,所以流经R5的电流值很大,C点电位升高,饱和导通使A点电位下降,Q1也就截止。 D2和D3作用是在Q1导通时,使C点电位不致很高,否则C5的放电时间过长,使Q1关断时间toff过大,而 Q1导通时间ton保持不变,这样频率变低。若Q1导通时C点提升太高时,才将Q1变为截止,此时D2和D3正向导通,C点的电位降低,使得C5放电时间很短就能将使Vb>Vc,使toff也很小,因而可以使频率达到很高。 1、PWM调节部分 Q1导通时,绕组N2上正下负,C10吸收刚放电时的尖峰电压,防止二极管D10正向导通损坏,D10正向导通,使B点电位升高,从而使Q1更快饱和导通。同时Q2导通,再使 Q3也导通,B点电压下降,原边线圈电流减小至截止。这时N2边为下正上负,D4和D5导通,Q4基极变为高电位,Q4导通,C点电位降低,截止时间变短,而TL431反馈电流使流入Q4基极的电流就会减小,C点电位就下降得慢,截止时间变长。Q1导通时,TL431反馈电流决定C点电位升高的快慢来达到稳压的目的。C12是用来保护Q3,在截止时反向峰值电压过高,而损坏Q3.反馈控制就是将取样电压与基准电压比较,转化为电流,再经电流放大来调节 ton与toff来控制占空比从而达到稳压的目的。 R12是输出电压的最小负载,防止负载空载时电压太高,用于提高轻载时的电压调整率。C17可适当的降低误差放大器的高频增益。TL431的基准电压与输出电压Vo比较,在R14形成误差电压,从而使IC1的二极管产生不同的电流。R14是IC1二极管的限流电阻。误差放大的频率应由R13、R16、VR和C17决定。由C14和R10构成的RC吸收网络,能消除高频自激振荡, 减小射频干扰。 2、高频变换器部分 由于高频变压器原边在单位时间里提供的功率与ton的平方和频率成正比、与输入原边直流电压的平方成正比,与原边绕组匝数成反比,若不考虑变压器的消耗,由能量守恒可得变压器副边功率,即输出的功率与变压器副边匝数,以及负载无关,只由原边提供的功率决定。因此要得到不同的输出功率,就只有靠改变高频变压器原边的功率。改变ton对输出功率的影响最大,但受到磁通复位条件的限制不宜较大的改变,要改变输入原边的直流电压,只能改变前面电路的滤波电感与滤波电容等参数,还可以在前面加入一个电位器,也能改变直流电压,而频率要受到功率开关管本身条件的限制。所以改变原边绕组匝数是一个比较好的方法,原边线圈绕组宽度不要太长,而将其分为多层,每一层的接入都用一个开关控制,需要不同的绕组匝数接入不同的开关就能很好的控制原边上的功率,从而得到不同的输出功率。但是,toff时间内要使高频变压器的原边磁通复位,在ton时间内要使其副边磁通复位,如果在开关工作周期结束时,磁通没有回到周期开始的起点,则变压器磁芯内的磁通就会逐渐增加,导致磁芯饱和而损坏功率开关管。要满足单端变换器的磁通复位条件,就要使Ton与Toff的时间适当,不能太长,否则使开关管的频率变低,同时与高频变压器原边与副边绕组的匝数有关。 3、TL431 TL431是三端可调稳压器,利用两只外部电阻可设定2.50-36V范围内的任何基准电压值。TL431的电压温度系数很小。动态阻抗低,典型值为0.2欧,输出噪声低,具有适合汽车工业等温度范围内所规定的热稳定性,有效输出电路具有很陡的导通特性,从而使得这些器件在诸如板上稳压,可调电源和开关电源的应用中,可以很好的替代齐纳二极管。 |









