三相异步电动机的启动控制电路
|
三相笼型异步电动机有直接启动和降压启动两种方式。直接启动简单、可靠、经济。但由电工学知道,三相笼型异步电动机的直接启动电流是其额定电流的4~7倍。因此,功率大的电动机直接启动时,过大的启动电流会导致电网电压显著下降,从而影响同一电网上其它电器的正常工作。 一般容量在10kW以下或其参数满足式(2-1)的三相笼型异步电动机可采用直接启动,否则必须采用降压启动。
式中: 降压启动是指:利用启动设备或线路,降低加在电动机定子绕组上的电压来启动电动机。降压启动可达到降低启动电流的目的,但由于启动力矩与每相定子绕组所加电压的平方成正比,所以降压启动的方法只适用于空载或轻载启动。 一、直接启动控制电路 1、手动直接启动电路 对小型台钻、冷却泵、砂轮机和风扇等,可用铁壳开关、胶盖闸刀开关、转换开关直接控制三相笼型异步电动机的启动和停止,如图2.8所示
上述直接启动电路虽然所用电器少、线路简单,但在启动、停车频繁时,使用这种手动控制方式既不方便,也不安全,因此目前广泛采用按钮、接触器等电器来控制。 2、接触器直接启动控制电路 中小型普通车床、摇臂钻床、牛头刨床等的主电机,一般可采用接触器直接起动。
图中:SB1为停止按钮,SB2为起动按钮,热继电器FR作过载保护,熔断器FU1、FU2作短路保护。 工作原理:按下按钮SB2,接触器线圈KM得电,其主触头闭合,电动机得电运转;按下按钮SB1,线圈KM失电,其主触头断开,电动机失电停止。 由图可知,按下按钮SB2,接触器线圈KM得电,其主触头闭合的同时,其辅助常开触头也闭合,即使SB2断开,闭合的辅助触头也能保持KM线圈一直处于得电状态,这种电路称为“自锁电路”。这种自锁电路不但能保证电动机持续运转,而且还具有欠压和失压(零压)保护作用。 欠压保护是指:当线路电压下降到某一数值时,接触器线圈两端的电压会同时下降,接触器的电磁吸力将会小于复位弹簧的反作用力,动铁心被释放,带动主、辅触头同时断开,自动切断主电路和控制电路,电动机失电停止,避免电动机欠压运行而损坏。www.gdzrlj.com 失压(零压)保护是指:电动机在正常工作情况下,由于外界某种原因引起突然断电时,能自动切断电源;当重新供电时,电动机不会自行启动。这就避免了突然停电后,操作人员忘记切断电源,来电后电动机自行启动,而造成设备损坏或人身伤亡的事故。 二、降压启动控制电路 1、定子电路串电阻降压启动 在电动机启动时,在三相定子电路中串接电阻,使电动机定子绕组电压降低,启动结束后再将电阻切除,使电动机在额定电压下正常运行。正常运行时定子绕组接成Y型的笼型异步电动机,可采用这种方法启动。图2.10是这种启动方式的电路图。 工作原理:合上隔离开关QS,按下按钮SB2,KM1线圈得电自保,其常开主触头闭合,电动机串电阻启动,KT线圈得电;当电机的转速接近正常转速时,到达KT的整定时间,其常开延时触头闭合,KM2线圈得电自保,KM2的常开主触头KM2闭合将R短接,电机全压运转。
降压启动用电阻一般采用ZX1、ZX2系列铸铁电阻,其阻值小、功率大,可允许通过较大的电流。两图不同之处在于: a) 图中KM2得电,电机正常全压运转后,KT及KM1线圈仍然有电,这是不必要的。 b) 图的控制电路利用KM2的动断触头切断了KT及KM1线圈的电路,克服了上述缺点。
电路工作原理如下:
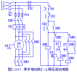
2、 Y- △降压起动控制电路 这种方式的原理是:起动时把绕组接成星形连接,起动完毕后再自动换接成三角形接法而正常运行。凡是正常运行时定子绕组接成三角形的笼型异步电动机,均可采用这种降压启动方法(该方法也仅适用于这种接法的电动机)。 由图可知,按下SB2后,接触器KM1得电并自锁,同时KT、KM3也得电,KM1、KM3主触头同时闭合,电机以星形接法起动。当电机转速接近正常转速时,到达通电延时型时间继电器KT的整定时间,其延时动断触头断开,KM3线圈断电,延时动合触头闭合,KM2线圈得电,同时KT线圈也失电。这时,KM1、KM2主触头处于闭合状态,电动机绕组转换为三角形连接,电机全压运行。图中把KM2、KM3的动断触头串联到对方线圈电路中,构成“互锁”电路,避免KM2与KM3同时闭合,引起电源短路。 在电机Y—Δ起动过程中,绕组的自动切换由时间继电器KT延时动作来控制。这种控制方式称为按时间原则控制,它在机床自动控制中得到广泛应用。KT延时的长短应根据起动过程所需时间来整定。
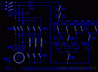
图2.11b)是用一个复合按钮、一个接触器和一个时间继电器完成Y—Δ转换的电路,工作原理请自行分析。 3、自耦变压器降压起动控制电路 正常运行时定子绕组接成Y型的笼型异步电动机,还可用自耦变压器降压启动。电动机启动时,定子绕组加上自耦变压器的二次电压,一旦启动完成就切除自耦变压器,定子绕组加上额定电压正常运行。www.gdzrlj.com 自耦变压器二次绕组有多个抽头,能输出多种电源电压,启动时能产生多种转矩,一般比Y—Δ启动时的启动转矩大得多。自耦变压器虽然价格较贵,而且不允许频繁启动,但仍是三相笼型异步电动机常用的一种降压启动装置。 图2.12为一种三相笼型异步电动机自耦变压器降压启动控制电路。
其工作过程是:合上隔离开关QS,按下SB2,KM1线圈得电,自耦变压器作Y连接,同时KM2得电自保,电动机降压启动,KT线圈得电自保;当电机的转速接近正常工作转速时,到达KT的整定时间,KT的常闭延时触点先打开,KM1、KM2先后失电,自耦变压器T被切除,KT的常开延时触点后闭合,在KM1的常闭辅助触点复位的前提下,KM3得电自保,电机全压运转。 电路中KM1、KM3的常闭辅助触点的作用是:防止KM1、KM2、KM3同时得电使自耦变压器T的绕组电流过大,从而导致其损坏。 |














