四例共阴极数码管电路图
时间:2022-12-12来源:佚名
|
有关数据管电路的知识,四个共阴极数码管电路图,不同的功能与工作原理,不同的数码管电路,介绍了电路的组成器件,电路的具体工作原理,以及在设计电路时的注意事项,供大家学习参考。 共阴极数码管电路1、共阴极数码管电路图一 CD4511是一片CMOSBCD—锁存/7段译码/驱动器,用于驱动共阴极LED(数码管)显示器的BCD码—七段码译码器。该电路具有BCD转换、消隐和锁存控制、七段译码及驱动功能的CMOS电路能提供较大的拉电流,可以直接驱动共阴LED数码管。 以下是cd4511数码管驱动原理图,为CD4511实现LED与单片机的并行接口方法。
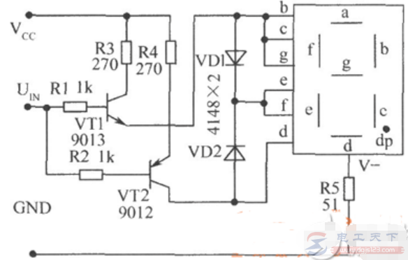
2、共阴极数码管电路图二 如图电路,正电源Vcc和地端GND用夹子与被测电路相连,UIN端通过探针接被测点。当被测点为高电平时,VT1导通,h、c、g笔段为高电平并发光,同时经隔离管VD1使e、f笔段也发光,数码管显示出H字形;被测点为低电平时,VT2导通,d、e、f笔段发光,显示1字形。VD1、VD2起隔离作用,并完成逻辑“或”的功能(也可用二输入端或门代替),使显示H或L时e、f笔段均发光。调整R3、R4大小可改变高、低电平的检测阈值,调整R5可改变数码管发光亮度。
3、共阴极数码管电路图三 CD4511驱动共阴极LED数码管的典型接线电路图,如下图:
4、共阴极数码管电路图四 数码管是用于显示0,1,2,9数字的显示器件,在具体应用时这些数字都是以BCD编码形式表示,通过译码器加到显示管上。 在数字电路中,经常用到的是七段字形显示管,发光材料为磷砷化镓。表示字形的每一段相当一个发光管。所有二极管的内部连接有两种:阳极连接在一起称共阳形,阴极连在一起,称为共阴形。
|









