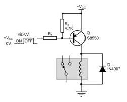
继电器线圈需要流过较大的电流(约50mA)才能使继电器吸合,一般的集成电路不能提供这样大的电流,因此必须进行扩流,即驱动。 图1 所示为用NPN型三极管驱动继电器的电路图,图中阴影部分为继电器电路,继电器线圈作为集电极负载而接到集电极和正电源之间。当输入为0V时,三极管截止,继电器线圈无电流流过,则继电器释放(OFF);相反,当输入为 VCC时,三极管饱和,继电器线圈有相当的电流流过,则继电器吸合(ON)。
 图1 用NPN三极管驱动继电器电路图 续流二极管的作用: 当输入电压由变 VCC为0V时,三极管由饱和变为截止,这样继电器电感线圈中的电流突然失去了流通通路,若无续流二极管D将在线圈两端产生较大的反向电动势,极性为下正上负,电压值可达一百多伏,这个电压加上电源电压作用在三极管的集电极上足以损坏三极管。故续流二极管D的作用是将这个反向电动势通过图中箭头所指方向放电,使三极管集电极对地的电压最高不超过 VCC 0.7V。 图1中电阻R1和R2的取值必须使当输入为 VCC时的三极管可靠地饱和,即有βIb>Ies 在图1.21中假设Vcc = 5V,Ies=50mA,β=100,则有Ib>0.5mA 而Ib=(Vcc-Vbe)/R1-Vbe/R2 若取R2=4.7K,则R1<6.63K,为了使三极管有一定的饱和深度和兼顾三极管电流放大倍数的离散性,一般取R1=3.6K左右即可。 若取R1=3.6K,当集成电路控制端为 VCC时,应能至少提供1.2mA的驱动电流(流过R1的电流)给本驱动电路,而许多集成电路(例如标准8051单片机)输出的高电平不能达到这个要求,但它的低电平驱动能力则比较强(例如标准8051单片机I/O口输出低电平能提供20mA的驱动电流(这里说的是漏电流)),则应该用如图1.22所示的电路来驱动继电器。
 图2 用PNP三极管驱动继电器电路图 R2起到上拉作用 与图2 比较NPN三极管变为PNP三极管,电流方向、电压极性和继电器逻辑都应有所变化。当输入为0V时,三极管饱和,从而使继电器线圈有相当的电流流过,继电器吸合;相反,当输入为 VCC时,三极管截止,继电器释放。
|